
Metaphor Interiors by Organo Habitats
Digital Presence For Earth-Friendly Interior Design Studio.

Project Overview
Metaphor Interiors is an interior design and execution company who Co-Creating Apt, Stylish and thoughtful homes that celebrate living.
The company had launched by Organo Eco-Habitats which is one of the India’s largest eco-habitats builder company. Organo builds a fully-featured sustainable living environment with the idea of co-creating spaces.
Timeframe
2 Weeks
My Role
UX + UI Design, Wireframing, UI Design, Visual Design, Webflow Development
Tools
Figma, FigJam, Google Meet, Webflow, Adobe Illustrator.
The Grid
The subtle grid you see throughout the site isn’t just visual texture — it’s the guiding framework behind Metaphor’s design philosophy.
Inspired by architectural drafting and spatial planning, this grid reflects the exacting underpinnings of every project: from early schematic layouts to the refined geometry of finished interiors.
It nods to the architect’s process — measurement, order, balance — while also providing a calm, structural backdrop that highlights each space’s narrative.
With every scroll and reveal, the grid speaks of intentionality and craft, establishing a visual resonance between the digital experience and the built environments Metaphor brings to life.

Target Users
Young Adults | IT Employees | Business People
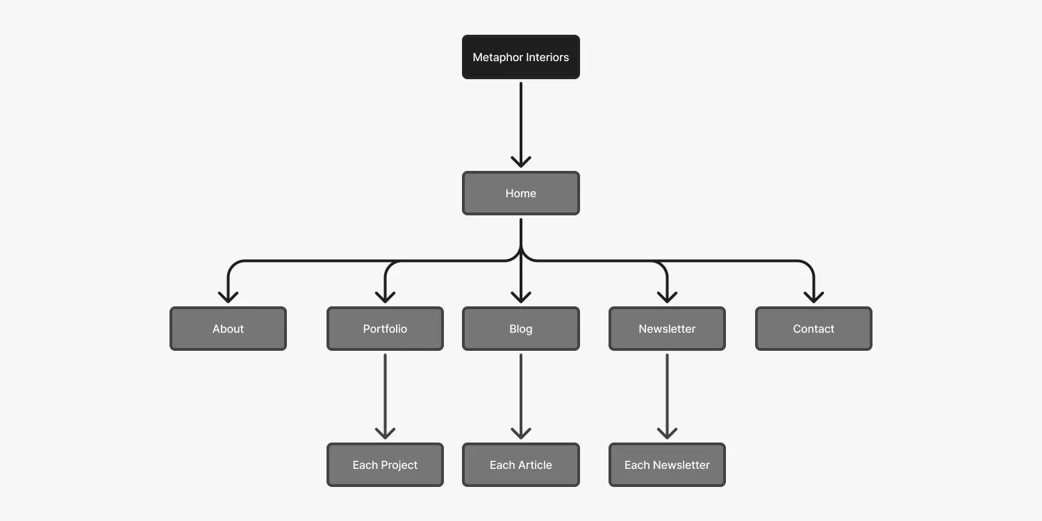
Information Architecture

User Flow Details
The website mainly contains 7 crucial page layouts:
Home Page: The landing page that gives overview about Metaphor.
About us: It clearly outlines about the company & it's stand in the market.
Portfolio: Showcase all the crucial projects completed.
Each Project: Showcase Clear & HD photographs of each project.
Blog: Company writes about Industry news and their new plans etc.
Newsletter: They publish monthly magazines for free.
Contact: Contact form that helps Metaphor grab leads.









